Как и зачем SEO-специалист помогает в разработке сайтов
Классическая разработка не учитывает принципы SEO, и сайт, как правило, приходится перерабатывать для продвижения в поиске. На обязательные работы по SEO и возможные исправления требуются дополнительное время и ресурсы.
Подход SEO Driven Development позволяет на ранних стадиях запустить сайт с высоким поисковым потенциалом, соответствующий актуальным требованиям SEO. В этой статье я расскажу, почему SEO-специалисту важно подключаться к разработке на начальном этапе, за какие процессы в команде он отвечает и как помогает создать эффективный сайт, готовый к потоку клиентов.
Подходы к разработке
Разработчики сайтов применяют методологию BDD или Behavior Driven Development, в переводе – разработка через поведение. В ней интересы бизнеса или продукта тесно связаны с актуальными техническими требованиями.
Клиент готовит для разработчика описание желаемого поведения пользователя на сайте, основанное на специфике бизнеса. Разработчик проектирует, какие элементы на сайте помогают получить именно такой вариант поведения и как система будет реагировать на эти действия. Получается создать максимально дружественный пользователю интерфейс без необходимости корректировать его на этапе программирования, когда код уже частично готов.
Еще один популярный подход – это Customer Driven Development или CDD, что означает «клиентоориентированная разработка». В этом случае процесс сфокусирован на потребителе:
- сайт решает актуальные проблемы пользователей;
- выстроен с учетом характеристик, потребностей и ожиданий ЦА;
- спроектированная функциональность соответствует ожиданиям потенциальных пользователей.
Для работы с нашими проектами мы сформировали на основе этих двух подходов третий, более комплексный – SEO Driven Development – разработка сайтов с учетом требований SEO. Он так же эффективен, как и первые два, помогает бизнесу выполнять основное предназначение – получать прибыль с сайта сразу после запуска.
SEO Driven Development позволяет сделать готовый инструмент для онлайн-коммуникации с текущими или потенциальными клиентами, полностью соответствующий их ожиданиям. Такие сайты легко поддерживать, а пользователь не испытывает проблем при поиске информации, услуги или товара.
Этапы SEO Driven Development
Процесс разработки сайтов с учетом требований SEO состоит из нескольких шагов, и каждый из них сопровождает SEO-специалист:
- Провести с заказчиком бриф на изучение потребностей клиента.
- Сделать конкурентный анализ рынка.
- Собрать, проанализировать и сформировать семантику.
- Продумать структуру сайта.
- Составить карту релевантности.
- Подготовить прототип и дизайн-макет.
- Мониторить верстку и разработку.
- Подготовить контент.
- Протестировать сайт.
- Установить и настроить систему сбора статистики.
Бриф
На первом этапе разработки сайта формируется базовый бриф на изучение потребностей заказчика. Он необходим для понимания целей и задач, которые ставятся перед будущим проектом. В подготовке брифа участвуют SEO-специалист, маркетолог, бизнес-аналитик, которые готовят на его основе техническое задание. Бриф используют не только для SEO, но и для проектирования UX и дизайна, рекламы и SMM.
Бриф состоит из разделов с вопросами, цель которых – получить полную информацию об особенностях бизнеса и целевой аудитории. Список вопросов в этих разделах следует корректировать индивидуально под каждого клиента с учетом тематики бизнеса и задач сайта как инструмента продвижения.
Базовый бриф, который мы используем как основу в своих проектах, состоит из семи разделов:
- контактная информация;
- бюджет и сроки;
- информация о бизнесе;
- основные конкуренты;
- целевая аудитория: возраст, интересы, доход, алгоритмы принятия решений;
- в каких регионах работает компания;
- KPI.
Все ответы передаются разработчику еще до старта работ. Чем больше данных мы получим сейчас, тем выше вероятность, что потребности заказчика и его покупателей будут удовлетворены. Бриф помогает разработчику понять, как будет построена работа и как клиент планирует оценивать эффективность исполнения.
Конкурентный анализ рынка
Анализ рынка проводит целая команда: менеджер, бизнес-аналитик, маркетолог, SEO-специалист – все вместе они изучают сайты конкурентов: сравнивают, как компании ведут бизнес. Для этого анализируют:
- сильные и слабые стороны;
- УТП;
- стратегию продвижения;
- структуру сайтов, принципы навигации и подключенные сервисы: калькуляторы, сервисы поиска и сравнения, оплаты и т. д.;
- посещаемость и источники трафика;
- полноту ответа на запрос пользователя.
SEO-специалист отвечает за анализ трафика и структуры источников. Я для этого использую сервис SimilarWeb. Он позволяет сравнивать показатели пяти сайтов в виде диаграмм.
Анализ объема трафика в месяц помогает узнать, какие устройства предпочитает целевая аудитория конкурентов, спрогнозировать объем нагрузки на ресурс и понять, какой тип трафика будет доминировать.

Сравнительный анализ сайтов конкурентов по объему и структуре трафика (мобильный или десктопный)
Анализ поведения пользователей позволяет выделить наиболее успешных конкурентов и на основе их показателей понять, какие сервисы ожидает увидеть потенциальный посетитель на сайте, какая структура и навигация удобны и привычны для него.

Сравнительный анализ сайтов конкурентов по показателям поведения пользователя
Изучение структуры основных источников трафика на сайты конкурентов дает возможность разработать оптимальную стратегию по работе с ними: какие наиболее эффективны и как в процессе разработки учесть их специфику.

Сравнительный анализ сайтов конкурентов по структуре источников трафика
Статистика по охвату аудитории в разных регионах помогает найти перспективные для продвижения геолокации и подробнее узнать об особенностях рынка заказчика. На ее основе пишутся рекомендации по структуре будущего сайта и его сервисам.

Сравнительный анализ сайтов конкурентов по охвату аудитории в разных регионах
Сбор семантики
Изучив конкурентов, SEO-специалист собирает все запросы, которые пользователи вводят при поиске продукта. Для этого мы используем сервисы Key Collector и Just Magic, с их помощью анализируем массив словоформ и выбираем, какие из них приведут наиболее целевой трафик.

Key Collector

Just magic
Список запросов делится на кластеры с учетом интента – желания и цели пользователя при поиске.
Бывает три типа интентов:
- Информационные. Пользователь хочет больше узнать о продукте: почитать статьи, обзоры, аналитические данные.
- Транзакционные. Пользователь уже готов сделать покупку или заказ и явно выражает это желание в запросе.
- Навигационные. Поиск конкретного бренда, торговой марки, сайта в определенной геолокации.
Такая работа позволяет получить данные, необходимые для дальнейшего проектирования структуры сайта.
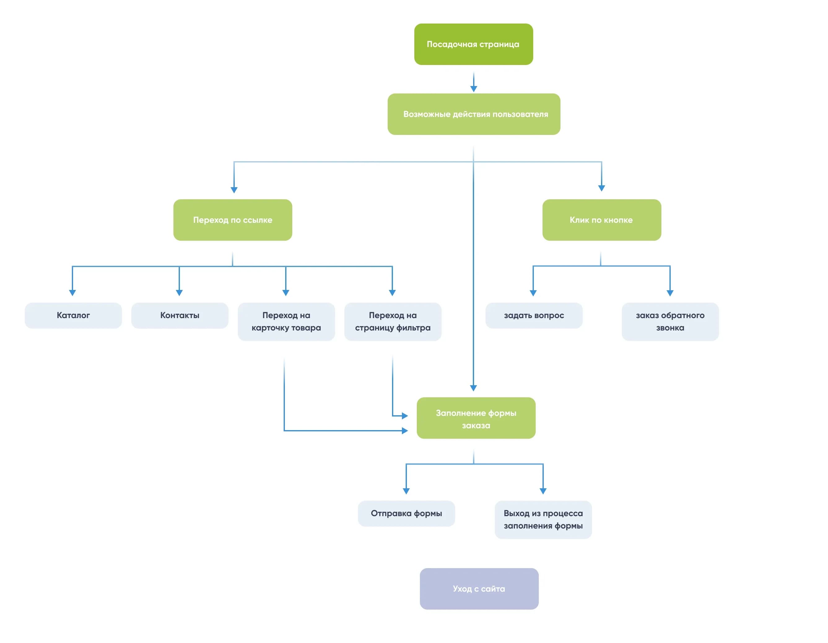
Структура сайта
После того как мы сделали кластеризацию семантического ядра, совместно с бизнес-аналитиком и менеджером проекта создаем простую и интуитивно понятную структуру на основе этих групп. Определяем типы словоформ для понимания, какие разделы будут на сайте.
Чтобы структура была удобной, необходимо проработать маршруты пользователя, ведущие к конверсии. Затем изучить элементы навигации, выявить связи между документами и разделами сайта. Это позволит создать эффективную перелинковку документов.

Пример схемы проектирования маршрута пользователя по сайту
Подобные схемы позволяют понимать необходимость разработки и внедрения разнообразных сервисов – от простых калькуляторов и систем сравнения товаров с близкими характеристиками до системы оплаты на сайте, особенности реализации поиска и коммуникации с посетителями: обратный звонок, форма обратной связи, чаты и онлайн-консультации.
Карта релевантности
На этом этапе строим логические связи между кластеризованной семантикой и созданной структурой. Собранные кластеры связываем с их физическим носителем – страницами сайта. Все это заносим в таблицу, где ключевые слова распределены в соответствии страницам. В таблице должны быть отражены следующие столбцы:
- группа ключевых слов;
- частотность;
- общая частотность по группе;
- запросы: информационные/коммерческие;
- запросы: геозависимые/геонезависимые;
- URL для кластера;
- дальнейшие действия с этим кластером: доработать, оптимизировать, создать новую страницу, разделить и т. д.
С помощью карты релевантности мы можем четко представить возможные маршруты пользователей и спрогнозировать проблемы, с которыми они столкнутся. При этом продумываются специальные элементы дизайна, которые должны подтолкнуть посетителя к выполнению целевого действия.
Прототипирование и дизайн-макет
Прототип сайта – это интерактивная схема основных документов, которая демонстрирует функциональность и расположение информационных блоков. Цель прототипа – показать, как страница будет выглядеть и работать, выстроить связи между основными модулями сайта и спроектировать их взаимодействие.
На этом этапе SEO-специалист проверяет готовый прототип и макет на наличие обязательных элементов.
Элементы прототипа:
- кнопки СТА (призыва к действию);
- контакты;
- логотип;
- навигационные элементы;
- формы обратной связи и опросов, калькуляторы и прочее;
- схематическое изображение иллюстраций;
- блоки для контента;
- header и footer.
Прототип проекта создается с помощью сервисов Axure RP и Figma.


Перед тем, как показать результат клиенту, SEO-специалист, UX-дизайнер и менеджер проекта оценивают юзабилити прототипов и навигации, тестируют все основные элементы, ведущие к конверсии.
Верстка и разработка
SEO-специалист вместе с тестировщиком и менеджером проекта участвует в непосредственных процессах разработки и верстки. Он проверяет важные моменты:
- навигация и внутренняя перелинковка;
- хлебные крошки, меню, блоки перелинковки;
- разводящие, канонические страницы и страницы пагинации;
- заголовки и структурирование страниц;
- микроразметка;
- наличие телефонов и email-адресов;
- файлы управления индексацией;
- скорость загрузки;
- наличие тегов, указывающих на канонические страницы, если на ресурсе используется пагинация;
- наличие страницы 404 ошибки;
- отработка возникающих ошибок и вариантов их возникновения;
- элементы для размещения контента.
Важно убедиться, что сайт адаптирован для всех разрешений и пропорций экрана. Объем мобильного трафика в интернете продолжает расти, поэтому адаптивная верстка остается стандартом разработки любого сайта или портала.
Подготовка контента
Мы подошли к этапу, когда SEO-специалист работает вместе с контент-менеджером над наполнением сайта. В этом им помогает статистика по поведению пользователя в поиске, использованию словоформ, а также данные, полученные после анализа семантики.
SEO-специалист проводит статистический анализ для выявления плотности ключевых слов в текстах на сайте, составляет техническое задание копирайтеру. В нем указываются следующие важные параметры:
- объем текста в словах или символах;
- список основных словоформ;
- рекомендации по количеству и формам вхождений слов в текст;
- рекомендации по структуре и содержанию статьи;
- дополнительная информация, помогающая копирайтеру раскрыть тему максимально полно.
После готовности текста SEO-специалист проверяет основные аспекты по количеству вхождений и передает материал для размещения на сайт. Важно, чтобы текст был релевантен запросу пользователя и уникален на 80% и выше.
Тестирование
Тестирование проекта проводят тестировщик и SEO-специалист. Они проверяют:
- Скорость работы сайта. Оптимальные показатели для мобильных устройств – 40+, для стационарных компьютеров – 80+.
- Наличие страниц, отдающих код ошибки. Страницы с ошибками свидетельствуют о нестабильной работе ресурса, что может негативно сказаться на индексации.
- Битые ссылки и изображения.
- Код ответа сервера. Страницы должны отдавать код 200, страницы редиректов – код 301. Документов, отдающих 500 ошибку сервера, быть не должно.
- Дубли страниц. Большое количество дублей в индексной базе поисковой системы может повлечь за собой санкции.
- Отсутствие пустых и повторяющихся метатегов.
- Корректность микроразметки на сайте. Стоит использовать микроразметку форматов schema.org и Open Graph, это наиболее популярные и современные форматы.
- Редиректы. Необходимо избегать 302 редиректов.
- Адаптивность: верстка должна корректно работать на мобильных устройствах.
Установка и настройка систем сбора статистики
Чтобы оценить эффективность и наметить пути дальнейшего развития, мы анализируем действия пользователя на сайте, собираем статистику и формируем отчеты по нужным KPI. Аналитик, в роли которого может выступать SEO-специалист или маркетолог, настраивает отслеживание целей и формирует отчеты по различным срезам данных в Яндекс.Метрике, Google Analytics и LiveInternet.
Важные показатели:
- посещаемость;
- источники трафика;
- глубина просмотров;
- частота отказов;
- время на сайте;
- достижение целей.
Так мы видим степень выполнения KPI, которые были отмечены в брифе, а значит можем определить проблемные зоны и точки роста бизнеса для увеличения доходов в будущем.
Итоги
В рамках SEO-ориентированного подхода к разработке роль SEO-специалиста значима на каждом этапе. Сопровождая весь процесс от начала и до конца, он внедряет все необходимые для поисковой оптимизации требования, чтобы сайт был готов к потоку клиентов. Исходя из нашего опыта, это гораздо удобнее и эффективнее стандартной разработки с последующей оптимизацией.