О компании-заказчике
PRO32 - поставщик IT-решений для бизнеса, государственных структур и домашних пользователей. Компания более 19 лет успешно реализует проекты по разработке и внедрению программного обеспечения на международном рынке.
Цель проекта
Основной целью проекта было обеспечить прозрачность процессов, улучшить взаимодействие между отделами маркетинга и продаж, а также предоставить руководству инструмент для анализа и прогнозирования.
Задачи проекта
На старте проекта стояли следующие задачи:
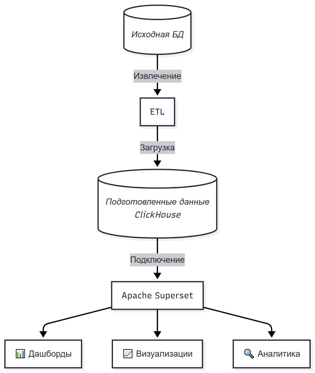
- Создать интерактивные дашборды на основе данных, выгружаемых заказчиком в ClickHouse;
- Обеспечить корректную визуализацию воронки продаж, соответствующую требованиям заказчика, в том числе отразить дополнительные параметры и показатели конверсии, недоступные в стандартных визуализациях;
- Создать удобный интерфейс, адаптированный под различные категории пользователей - от аналитиков до топ-менеджмента.
Процесс разработки
Проект был реализован в несколько этапов: от аналитики до внедрения.
1. Аналитика и подготовка
- Совместно с PRO32 команда DD Planet сформулировала функциональные требования и дорожную карту проекта;
- Было подготовлено тестовое окружение и набор mock-данных для проверки визуализаций до подключения к реальным данным.
2. Интеграция с ClickHouse
- Настроено подключение BI-платформы к ClickHouse - основному источнику аналитических данных;
- Все данные для дашбордов предоставлялись заказчиком, поэтому ETL-процесс не создавался: разработчики работали с уже готовыми таблицами;
- Была оптимизирована структура запросов для обеспечения стабильной работы визуализаций при больших объемах данных.

3. Разработка дашбордов
Команда DD Planet создала несколько аналитических панелей, объединенных в единую систему визуализации.
Основной дашборд - “Воронка продаж”
- Визуализирует все этапы прямых B2B-продаж с возможностью переключения между плановыми и фактическими показателями;
- Содержит фильтры по кампаниям, каналам, продуктам и временным интервалам;
- Для корректного отображения воронки, согласно требованиям заказчика, команда DD Planet разработала собственный плагин. Плагин позволяет отображать дополнительные параметры конверсии. В отличие от стандартных решений, данные и проценты конверсии выводятся сбоку от воронки, что повышает читаемость и соответствует требованиям заказчика.

Дашборд “Маркетинг”
- Отслеживает результаты рекламных кампаний, показатели ROI, DRR и стоимость привлечения клиента;
- Предусматривает фильтры по кампаниям, каналам и сегментам. Дашборд “Лиды и клиенты”
- Анализирует путь клиента от первого взаимодействия до сделки;
- Позволяет оценивать среднюю стоимость сделки и прибыльность по направлениям.
Дашборд “Лиды и клиенты”
- Анализирует путь клиента от первого взаимодействия до сделки;
- Позволяет оценивать среднюю стоимость сделки и прибыльность по направлениям.
Дашборд “Отчетность”
- Сводная панель для руководства с ключевыми показателями по продажам и активности клиентов;
- Включает визуализацию просроченных сделок, активности по каналам и динамику воронки.
4. Внедрение
- Внедрено разграничение прав доступа и подготовлена документация по работе с системой;
- Проведено обучение сотрудников PRO32 по использованию дашбордов и настройке фильтров.
Технологический стек
BI-платформа: Apache Superset (настроен и адаптирован под PRO32)
Источник данных: ClickHouse (данные выгружаются заказчиком)
Языки и инструменты: SQL, Jinja (динамические шаблоны), Python (для разработки плагина)
Плагин: Собственный модуль над Funnel Chart, реализующий расширенную визуализацию воронки продаж
Результаты
- Прозрачная аналитика воронки прямых B2B-продаж;
- Полный контроль этапов взаимодействия между маркетингом и продажами;
- Уникальная визуализация конверсий благодаря собственному плагину;
- Повышение точности аналитики и скорости принятия решений.
Отзыв клиента
«Мы подтверждаем высокий профессионализм команды DD Planet, соответствие выполненных работ заявленным требованиям и соблюдение сроков. Благодаря проекту PRO32 получила мощный аналитический инструмент, который сократил время формирования отчетов и повысил точность прогнозирования» - Компания PRO32
